profile
Размещено 2 года назад по предмету Алгебра от Tfyf

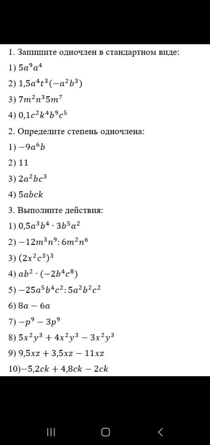
Решите срочно пожалуйста

Не тот ответ на вопрос, который вам нужен?
Найди верный ответ
Самые новые вопросы
tegysigalpa2012
Русский язык - 6 лет назад

Помогите решить тест по русскому языку тест по русскому языку «местоимение. разряды местоимений» для 6 класса 1. укажите личное местоимение: 1) некто 2) вас 3) ни с кем 4) собой 2. укажите относительное местоимение: 1) кто-либо 2) некоторый 3) кто 4) нам 3. укажите вопросительное местоимение: 1) кем-нибудь 2) кем 3) себе 4) никакой 4. укажите определительное местоимение: 1) наш 2) который 3) некий 4) каждый 5. укажите возвратное местоимение: 1) свой 2) чей 3) сам 4) себя 6. найдите указательное местоимение: 1) твой 2) какой 3) тот 4) их 7. найдите притяжательное местоимение: 1) самый 2) моего 3) иной 4) ничей 8. укажите неопределённое местоимение: 1) весь 2) какой-нибудь 3) любой 4) этот 9. укажите вопросительное местоимение: 1) сколько 2) кое-что 3) она 4) нами 10. в каком варианте ответа выделенное слово является притяжательным местоимением? 1) увидел их 2) её нет дома 3) её тетрадь 4) их не спросили

Информация

Посетители, находящиеся в группе Гости, не могут оставлять комментарии к данной публикации.